2002 Sebring Engine Diagram

2002 Sebring Engine Diagram. Posted by anonymous on may 15, 2012. (iirc, its fuse n in the rectangle shaped box in the engine bay, should be a diagram on fuse box cover), or just disconnect the battery for about 15 minutes.

2002 Chrysler Sebring Valve. Emission control solenoid. [lx], [lxi], [r/t], [se] MR126976
2002 Chrysler Sebring Valve. Emission control solenoid. [lx], [lxi], [r/t], [se] MR126976 from www.moparpartsoverstock.com

Question about 2002 chrysler sebring. (iirc, its fuse n in the rectangle shaped box in the engine bay, should be a diagram on fuse box cover), or just disconnect the battery for about 15 minutes. Disconnect and isolate the battery negative remote cable.

2002 Sunfire Tcc Solenoid Replacement Hi.the Transaxle Converter Clutch.


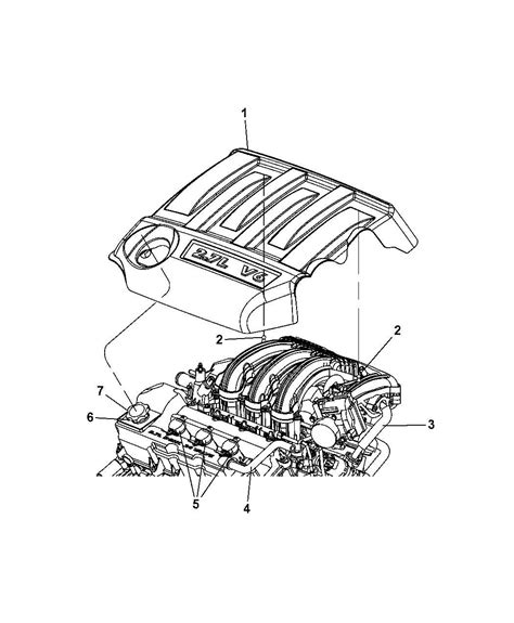
Web the above typical blower motor circuit wiring diagram applies to the 2002, 2003, 2004 2.7l v6 chrysler sebring (4 door sedan), chrysler sebring convertible, and dodge stratus (4 door sedan). You can find the blower motor test tutorial here:. .com, this is the entire service manual for the van, this includes wiring diagrams, and all the systems of the.

Access Our Chrysler Cirrus, Stratus, Sebring,.


2002 sebring engine diagram radiator, i have a 2005 sebring convertible with the 2.7. Jul 29, 2011 • 2002. Disconnect and isolate the battery negative remote cable.

Service Manuals Chrysler Sebring Stratus Sedan And Convertible 2002 2004.


Need a fuse box diagram for 2002 sebring lx. 10 pics about i have a 2005 sebring convertible with the 2.7 l engine that is running : Carefully feed all wires through the steering wheel armature to avoid damaging wires.

Web Chrysler Sebring Stratus Sedan Convertible Manual Part 358 I Need A Color Code Wiring Diagram For C Compressor On 2002 With 2 7 Engine Radio Tsi 2006 System Diagrams.


Web web 2002 chrysler sebring 2.7 engine diagram. Chrysler sebring jxi 1996 wiring diagram; Web chrysler sebring sedan 2002 2005 factory to aftermarket radio harness adapter com fuse box 2001 2007 cirrus stratus avenger breeze 1995 1998 wiring diagrams repair guide autozone 2009 dodge jeep head units pinout diagram pinoutguide stereo.

1995 Sebring/Avenger 2.5L Engine Schematic;


Wait two minutes for the capacitor to discharge. Dodge stratus, chrysler sebring convertible service. Web i have a 2005 sebring convertible with the 2.7 l engine that is running.